更新时间:2026-05-19 18:04:56
| 日期 | 接口 | 内容 |
|---|---|---|
| 2016-11-18 | 创建、更新、查询商户 | 新增更多商户费率可选,新增D0费率表,新增D0开通状态字段 |
| 2016-11-17 | 创建、更新、查询商户 | 新增本人手持身份证照片字段 |
| 2016-12-09 | 创建、更新、查询商户 | 新增限制信用卡使用字段 |
| 2016-12-13 | 创建终端 | 门店编号字段更新为非必填 |
| 2017-01-18 | 创建、更新、查询商户 | 手持营业执照合影照片及本人手持身份证照片更新为两个字段必传其中一个 |
| 2017-03-03 | 创建、更新、查询商户 | 新增负责人电话、客服电话、法人名称字段 |
| 2017-03-03 | 查询 | 新增业务结果字段 |
| 2017-03-03 | 新增创建、修改、查询门店接口 | |
| 2017-03-08 | 新增对帐单下载接口 | |
| 2017-06-13 | 对帐单下载 | 对帐单中去除机构号 |
| 2018-01-03 | 创建、更新、查询商户 | 接口全面升级为2.0版本 |
| 2018-07-02 | 创建商户接口 | 新增蓝海字段 |
| 2018-07-31 | 商户接口 | merchant_person字段长度的修改 |
| 2018-08-07 | 微信参数配置以及查询接口 | 新增微信参数配置以及查询接口 |
| 2018-08-14 | 创建、更新商户接口 | 新增业务员门头合照,业务员门店海报合照,绿洲活动补充材料(绿洲商户) |
| 2018-08-31 | 商户查询接口,微信参数配置接口 | 商户查询接口返回参数新增蓝海状态,绿洲驳回原因,蓝海驳回原因;微信参数配置接口返回新增支付appid,关注appid,支付授权目录配置状态 |
| 2018-09-13 | 创建,更新,查询商户接口 | 新增阶梯费率模版 |
| 2018-09-20 | 创建,更新 | 新增绿洲承诺函,绿洲食品卫生许可证两张照片(非必填字段) |
| 2018-12-04 | 新增商户子商户信息查询接口 | |
| 2018-12-29 | 创建终端,查询终端接口 | 新增终端简称字段 |
| 2019-03-08 | 商户创建接口 | 费率模版调整 |
| 2019-06-24 | 商户创建,更新接口 | 双账户相关字段添加 |
| 2020-03-09 | 商户类、终端类更新接口 | 添加版本号api_ver |
| 2020-03-09 | 商户类接口更新 | 删除绿洲蓝海相关字段 |
| 2020-04-24 | 商户类接口更新 | 删除创建商户、更新商户中appid相关字段 |
| 2020-04-24 | 商户类接口更新 | 新增商户变更类接口 |
| 2020-09-01 | 创建门店、修改门店、创建终端 | 新增商户变更类接口 |
| 2023-08-28 | 创建商户、修改商户、查询商户 | 接口新增签约人相关信息字段 |
| 2025-04-15 | 创建商户、商户信息变更接口、商户信息变更状态查询 | 1.创建商户接口新增api_ver字段,固定值200,用于校验部分字段的必填。 2.api_ver为200时,license_begintime营业执照开始日期、license_expire 营业证件到期日、legal_idnum_begintime法人证件起始日期、legalIdnumExpire法人身份证有效期、img_contract店内环境照字段需必填。 3.创建商户接口新增legal_idnum_begintime法人证件起始日期字段 4.新增2.1商户信息变更接口,审核通过的商户需通过改接口进行资料的变更。 5.新增2.2商户信息变更状态查询接口。 |
注:电子协议已经不在使用,可以忽略电子协议相关描述
商户接口地址:http://test.lcsw.cn:8045/lcsw_mch/+相关API接口URL
备用域名http://test2.lcsw.cn:8117
测试环境对接完后,可联系对接支持人员进行对接验收,验收成功后,可或许正式环境信息。
正式环境域名,联系技术支持人员提供。
正式环境机构号、密钥,联系群内运营人员提供。
可按照以下步骤自行使用JAVA-SDK工具,封装请求。或者使用开发指引-接入必看-JAVA-SDK-通用方法发起请求。
第一步:按照各接口的字段要求,创建所有请求字段和返回字段类,并创建对象,为字段属性赋值(引入的sdk中,有部分接口的实体类,但字段不全,可自己创建子类补全缺失的属性,并继承sdk内的实体类)。
第二部:使用开发指引-接入必看目录下的JAVA-SDK工具中ApiUtil工具类,使用convertRequest方法构建请求实体类,工具会自动进行签名。
第三步:得到签名后的请求实体后,可使用JAVA-SDK工具中HttpClientUtil工具类,发起http请求。
第四步:请求成功后,得到返回值,可使用JAVA-SDK工具中ApiUtil工具类,使用convertResponse方法对返回参数进行验签,并赋值给返回参数接受对象。

❗使用说明:
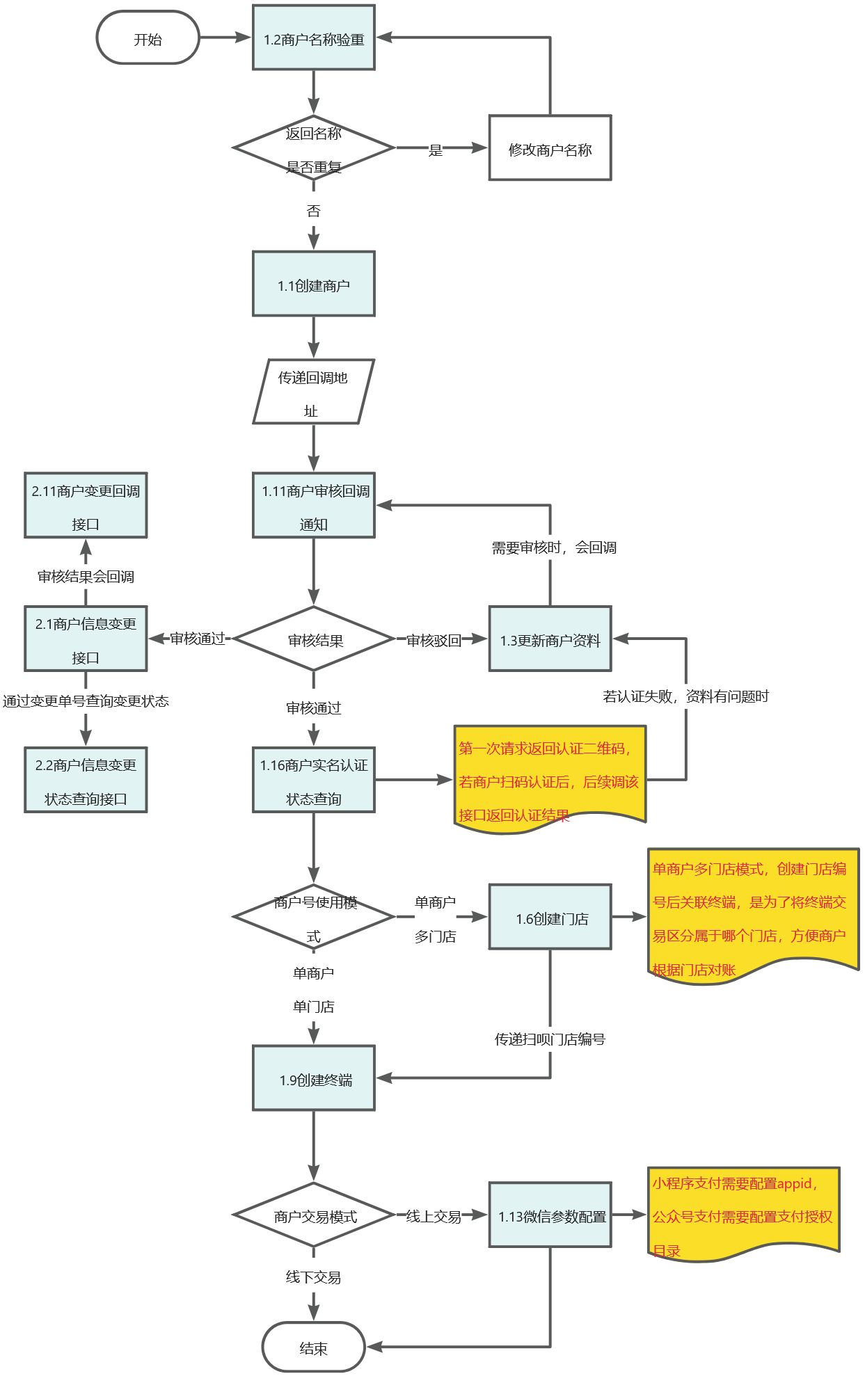
该接口为收单场景的商户号创建,即使用微信或者支付宝等支付应用进行收款的商户。
/merchant/200/addPOST请求参数
所有非必填参数请根据下方“入网资料表”要求进行传递;接口中所有需要传图片的字段,需要传图片的url地址| 参数名称 | 类型 | 长度 | 必填 | 说明 |
|---|---|---|---|---|
| inst_no | String | 15 | Y | 机构编号,扫呗分配 |
| api_ver | String | 10 | Y | 版本号,固定值200 |
| trace_no | String | 32 | Y | 请求流水号,不带“-”的uuid |
| brand_no | String | 8 | N | 外部合作编号(需联系运营同事在扫呗后台“运营工具-功能配置及查询-外部合作关系绑定”提前创建) |
| merchant_name | String | 50 | Y | 商户名称,扫呗系统全局唯一不可重复,最多50个汉字且不能包含特殊符号 |
| merchant_alias | String | 20 | Y | 商户简称,长度在7-20个字,且不能包含符号 |
| merchant_company | String | 30 | Y | 商户注册名称/公司全称,须与营业执照名称保持一致,最多30个汉字且不能包含特殊符号 |
| merchant_province | String | 10 | Y | 所在省,请参考:省市区编号表 |
| merchant_province_code | String | 3 | Y | 省编码,请参考:省市区编号表 |
| merchant_city | String | 10 | Y | 所在市,请参考:省市区编号表 |
| merchant_city_code | String | 4 | Y | 市编码,请参考:省市区编号表 |
| merchant_county | String | 16 | Y | 所在区县,请参考:省市区编号表 |
| merchant_county_code | String | 4 | Y | 所在区县编码,请参考:省市区编号表 |
| merchant_address | String | 200 | Y | 商户详细地址(至少6位) |
| merchant_person | String | 10 | Y | 商户联系人姓名 |
| merchant_person_idnum | String | 30 | Y | 商户联系人身份证号 |
| img_merchant_person_idcard | String | 255 | Y | 商户联系人身份证照片(人像面) |
| merchant_phone | String | 13 | Y | 商户联系人电话(唯一) |
| merchant_email | String | 50 | Y | 商户联系人邮箱(唯一) |
| merchant_service_phone | String | 13 | N | 客服电话 |
| daily_timely_status | Int | 1 | N | D1状态,0不开通,1开通(不传默认继承代理商配置) |
| daily_timely_code | String | 20 | N | D1手续费代码,取值范围见下面D1费率代码表 |
| business_name | String | 50 | Y | 行业类目名称,请参考:行业类目编号表 |
| business_code | String | 4 | Y | 行业类目编码,请参考:行业类目编号表 |
| merchant_business_type | Int | 2 | Y | 商户类型:1企业,2个体工商户,3小微商户 |
| account_type | String | 2 | Y | 账户类型,1对公,2对私 |
| settlement_type | String | 2 | Y | 结算类型:1.法人结算 2.非法人结算 |
| license_type | Int | 2 | Y | 营业证件类型:1三证合一(企业、个体),2手持身份证(小微) |
| img_license | String | 255 | N | 营业执照照片 |
| license_no | String | 20 | N | 营业证件号码 |
| license_expire | String | 10 | N | 营业证件到期日(格式YYYY-MM-DD),长期的传2999-12-31 |
| license_begintime | String | 10 | N | 营业执照开始日期(格式YYYY-MM-DD) |
| license_address | String | 100 | N | 营业执照地址 |
| artif_nm | String | 10 | N | 法人名称 |
| legal_idtype | Int | 2 | N | 法人证件类型:0身份证,1护照,4回乡证,8台胞证,9永居证, 默认 0 |
| legalIdnum | String | 30 | Y | 法人证件号 |
| img_idcard_a | String | 255 | Y | 法人证件正面照片(人像面) |
| img_idcard_b | String | 255 | Y | 法人证件反面照片(国徽面) |
| legal_idnum_begintime | String | 10 | Y | 法人证件起始日期(格式YYYY-MM-DD) |
| legalIdnumExpire | String | 10 | Y | 法人证件有效期(格式YYYY-MM-DD),长期的传2999-12-31 |
| sign_person_name | String | 20 | N | 签约人姓名(签约人相关4个参数要么都传,要么都不传) |
| sign_person_idnum | String | 20 | N | 签约人身份证号(签约人相关4个参数要么都传,要么都不传) |
| sign_person_phone | String | 20 | N | 签约人手机号(签约人相关4个参数要么都传,要么都不传) |
| sign_auth_url | String | 255 | N | 签约人授权方协议照片(签约人相关4个参数要么都传,要么都不传) |
| merchant_id_no | String | 30 | N | 结算人身份证号码 |
| merchant_id_expire | String | 8 | N | 结算人身份证有效期,格式YYYYMMDD,长期填写29991231 |
| account_name | String | 100 | Y | 入账银行卡开户名(结算人姓名/公司名) |
| account_no | String | 25 | Y | 入账银行卡卡号 |
| img_bankcard_a | String | 255 | N | 入账银行卡正面照片(卡号面) |
| img_bankcard_b | String | 255 | N | 入账银行卡反面照片 |
| account_phone | String | 30 | N | 入账银行预留手机号 |
| bank_name | String | 50 | Y | 入账银行卡开户支行,请参考:银行编号表 |
| bank_no | String | 25 | Y | 开户支行联行号,请参考:银行编号表 |
| company_account_name | String | 100 | N | 对公户结算账户开户名 |
| company_account_no | String | 25 | N | 对公户结算账户开户号 |
| company_bank_name | String | 50 | N | 对公户结算账户开户支行,请参考:银行编号表 |
| company_bank_no | String | 25 | N | 对公户结算账户开户支行联行号,请参考:银行编号表 |
| settle_type | String | 2 | Y | 清算类型:1自动结算;2手动结算, |
| rate_code | String | 10 | N | 支付费率代码,默认千分之六,取值范围见下面支付费率代码表 |
| merchant_type | String | 1 | N | 商户性质,1普通商户,2二级商户,默认为1,只有需要挂商户集时才传2. |
| parent_no | String | 15 | N | 所属商户集商户号(9开头),商户性质为二级商户时必传 |
| img_logo | String | 255 | Y | 商户门头照片 |
| img_indoor | String | 255 | Y | 内部前台照片 |
| img_contract | String | 255 | Y | 店内环境照片 |
| img_other | String | 255 | N | 其他补充证明材料照片 |
| img_idcard_holding | String | 255 | N | 本人手持身份证照片 |
| img_open_permits | String | 255 | N | 开户许可证照片或对公账户信息(加银行业务章) |
| img_org_code | String | 255 | N | 组织机构代码证照片 |
| img_tax_reg | String | 255 | N | 税务登记证照片 |
| img_unincorporated | String | 255 | N | 入账非法人证明照片 |
| img_private_idcard_a | String | 255 | N | 对私账户身份证正面照片(人像面) |
| img_private_idcard_b | String | 255 | N | 对私账户身份证反面照片(国徽面) |
| img_standard_protocol | String | 255 | N | 商户总分店关系证明 |
| img_val_add_protocol | String | 255 | N | 商户增值协议照片 |
| img_sub_account_promiss | String | 255 | N | 分账承诺函照片 |
| img_cashier | String | 255 | N | 微信支付物料照片 |
| img_3rd_part | String | 255 | N | 第三方平台截图 |
| img_alicashier | String | 255 | N | 支付宝支付物料照片 |
| img_salesman_logo | String | 255 | N | 业务员门头合照 |
| img_union_materiel | String | 255 | N | 云闪付营销物料布放照片 |
| remark | String | 50 | N | 入网备注(文字描述入网特殊情况说明) |
| notify_url | String | 255 | N | 审核状态通知地址 |
| key_sign | String | 32 | Y | 签名检验串,点击查看签名算法 |
入网资料表
所有非必填参数请根据下方要求进行传递;| 入网类型 | 字段名 | 企业对公结算 | 企业对私法人结算 | 企业对私非法人结算 | 个体户对公结算 | 个体户对私法人结算 | 个体户对私非法人结算 | 小微商户对私结算 |
|---|---|---|---|---|---|---|---|---|
| 入网类型(1企业、2个体工商户、3小微商户) | merchant_business_type | 1 | 1 | 1 | 2 | 2 | 2 | 3 |
| 结算类型(1对公、2对私) | account_type | 1 | 2 | 2 | 1 | 2 | 2 | 2 |
| 结算账户(1法人、2非法人) | settlement_type | 1 | 1 | 2 | 1 | 1 | 2 | 1 |
| 商户名称 | merchant_name | √ | √ | √ | √ | √ | √ | √ |
| 商户简称 | merchant_alias | √ | √ | √ | √ | √ | √ | √ |
| 商户注册名称/公司全称(营业执照名称) | merchant_company | √ | √ | √ | √ | √ | √ | √ |
| 所在省 | merchant_province | √ | √ | √ | √ | √ | √ | √ |
| 所在市 | merchant_city | √ | √ | √ | √ | √ | √ | √ |
| 所在县 | merchant_county | √ | √ | √ | √ | √ | √ | √ |
| 商户地址(详细地址) | merchant_address | √ | √ | √ | √ | √ | √ | √ |
| 商户联系人姓名 | merchant_person | √ | √ | √ | √ | √ | √ | √ |
| 联系人邮箱(唯一) | merchant_email | √ | √ | √ | √ | √ | √ | √ |
| 联系人电话(唯一) | merchant_phone | √ | √ | √ | √ | √ | √ | √ |
| 客服电话 | merchant_service_phone | - | - | - | - | - | - | - |
| 一级行业 | √ | √ | √ | √ | √ | √ | √ | |
| 二级行业 | √ | √ | √ | √ | √ | √ | √ | |
| 三级行业 | business_name | √ | √ | √ | √ | √ | √ | √ |
| 营业执照注册号或者社会信用代码 | license_no | √ | √ | √ | √ | √ | √ | × |
| 营业执照有效期 | license_expire | √ | √ | √ | √ | √ | √ | × |
| 营业执照开始日期 | license_begintime | √ | √ | √ | √ | √ | √ | × |
| 营业执照地址 | license_address | √ | √ | √ | √ | √ | √ | × |
| 法人姓名 | artif_nm | √ | √ | √ | √ | √ | √ | √ |
| 法人身份证号码 | legalIdnum | √ | √ | √ | √ | √ | √ | √ |
| 法人身份证正面照片(人像面) | img_idcard_a | √ | × | √ | √ | × | √ | × |
| 法人身份证反面照片(国徽面) | img_idcard_b | √ | × | √ | √ | × | √ | × |
| 法人身份证起始日期 | legal_idnum_begintime | √ | √ | √ | √ | √ | √ | √ |
| 法人身份证有效期 | legalIdnumExpire | √ | √ | √ | √ | √ | √ | √ |
| 结算人证件号码 | merchant_id_no | √ | √ | √ | × | √ | √ | √ |
| 结算人证件有效期 | merchant_id_expire | √ | - | - | × | - | - | - |
| 入账银行卡开户名(结算人姓名/公司名) | account_name | √ | √ | √ | √ | √ | √ | √ |
| 入账银行卡卡号 | account_no | √ | √ | √ | √ | √ | √ | √ |
| 入账银行卡开户支行 | bank_name | √ | √ | √ | √ | √ | √ | √ |
| 开户支联行号 | bank_no | √ | √ | √ | √ | √ | √ | √ |
| 入账银行卡正面照片(卡号面) | img_bankcard_a | × | √ | √ | × | √ | √ | √ |
| 入账银行卡反面照片 | img_bankcard_b | - | - | - | - | - | - | - |
| 银行预留手机号 | account_phone | - | - | - | - | - | - | - |
| 对公户结算账户开户名 | company_account_name | - | √ | √ | - | - | - | - |
| 对公户结算账户开户号 | company_account_no | - | √ | √ | - | - | - | - |
| 对公户结算账户开户支行 | company_bank_name | - | √ | √ | - | - | - | - |
| 对公户结算账户开户支行联行号 | company_bank_no | - | - | - | - | - | - | - |
| 支付费率 | rate_code | √ | √ | √ | √ | √ | √ | √ |
| 智慧餐饮 | greenstatus | - | - | - | - | - | - | × |
| 蓝海开关 | blueseastatus | - | - | - | - | - | - | × |
| 营业证件类型 | license_type | √ | √ | √ | √ | 1 | 1 | 2 |
| 营业执照(三证合一) | img_license | √ | √ | √ | √ | √ | √ | × |
| 营业执照(非三证合一) | img_license | - | - | - | - | × | × | × |
| 商户门头照片 | img_logo | √ | √ | √ | √ | √ | √ | √ |
| 内部前台照片 | img_indoor | √ | √ | √ | √ | √ | √ | √ |
| 店内环境照片 | img_contract | √ | √ | √ | √ | √ | √ | √ |
| 其他材料 | img_other | - | - | - | - | - | - | - |
| 手持身份证 | img_idcard_holding | × | × | × | × | × | × | √ |
| 开户许可证照片 | img_open_permits | √ | √ | √ | √ | × | × | × |
| 组织机构代码证照片(非三证合一) | img_org_code | - | - | - | - | × | × | × |
| 税务登记证照片(非三证合一) | img_tax_reg | - | - | - | - | × | × | × |
| 入账非法人证明照片 | img_unincorporated | × | × | √ | × | × | √ | × |
| 对私账户身份证正面照片(人像面) | img_private_idcard_a | × | √ | √ | × | √ | √ | √ |
| 对私账户身份证反面照片(国徽面) | img_private_idcard_b | × | √ | √ | × | √ | √ | √ |
| 商户总分店关系证明 | img_standard_protocol | - | - | - | - | - | - | - |
| 商户增值协议照片 | img_val_add_protocol | - | - | - | - | - | - | - |
| 分账承诺函 | img_sub_account_promiss | × | × | × | × | × | × | × |
返回参数
| 参数名称 | 类型 | 长度 | 必填 | 说明 |
|---|---|---|---|---|
| return_code | String | 2 | Y | 响应码:01成功 , 02失败,请求成功不代表业务处理成功 |
| return_msg | String | 128 | Y | 返回信息提示,“创建成功”,“请求受限”等 |
| trace_no | String | 32 | Y | 请求流水号 |
以下字段在return_code为01时返回
| 参数名称 | 类型 | 长度 | 必填 | 说明 |
|---|---|---|---|---|
| result_code | String | 2 | N | 业务结果:01成功 , 02失败 |
| merchant_no | String | 15 | N | 扫呗商户号 |
| key_sign | String | 32 | N | 签名检验串,点击查看签名算法 |
/merchant/200/checknamePOST请求参数
| 参数名称 | 类型 | 长度 | 必填 | 说明 |
|---|---|---|---|---|
| inst_no | String | 15 | Y | 机构编号,扫呗分配 |
| trace_no | String | 32 | Y | 请求流水号 |
| merchant_name | String | 80 | Y | 商户名称 |
| key_sign | String | 32 | Y | 签名检验串,点击查看签名算法 |
返回参数
| 参数名称 | 类型 | 长度 | 必填 | 说明 |
|---|---|---|---|---|
| return_code | String | 2 | Y | 响应码:01名称可用 , 02商户名重复 |
| return_msg | String | 128 | Y | 返回信息提示,“签名失败”,“商户名已存在"等 |
| trace_no | String | 32 | Y | 原请求流水号 |
/merchant/200/updatePOST注意:
2.3结算信息变更接口进行修改。请求参数
| 参数名称 | 类型 | 长度 | 必填 | 说明 |
|---|---|---|---|---|
| inst_no | String | 15 | Y | 机构编号,扫呗分配 |
| trace_no | String | 32 | Y | 请求流水号,不带“-”的uuid |
| api_ver | String | 10 | Y | 版本号,固定值200 |
| merchant_no | String | 15 | Y | 扫呗商户号 |
| merchant_name | String | 50 | N | 商户名称,扫呗系统全局唯一不可重复,最多50个汉字且不能包含特殊符号 |
| merchant_alias | String | 15 | N | 商户简称,最多15个汉字且不能包含特殊符号(审核通过的商户不支持修改) |
| merchant_company | String | 30 | N | 商户注册名称/公司全称(审核通过的商户不支持修改) |
| merchant_province | String | 10 | N | 所在省,请参考:省市区编号表 |
| merchant_province_code | String | 3 | N | 省编码,请参考:省市区编号表 |
| merchant_city | String | 10 | N | 所在市,请参考:省市区编号表 |
| merchant_city_code | String | 4 | N | 市编码,请参考:省市区编号表 |
| merchant_county | String | 16 | N | 所在区县,请参考:省市区编号表 |
| merchant_county_code | String | 4 | N | 所在区县编码,请参考:省市区编号表 |
| merchant_address | String | 200 | N | 商户详细地址 |
| merchant_person | String | 10 | N | 商户联系人姓名 |
| merchant_person_idnum | String | 30 | N | 商户联系人身份证号 |
| img_merchant_person_idcard | String | 255 | N | 商户联系人身份证照片(人像面) |
| merchant_phone | String | 13 | N | 商户联系人电话(唯一) |
| merchant_email | String | 50 | N | 商户联系人邮箱(唯一) |
| merchant_service_phone | String | 13 | N | 客服电话 |
| business_name | String | 50 | N | 行业类目名称,请参考:行业类目编号表 |
| business_code | String | 4 | N | 行业类目编码,请参考:行业类目编号表 |
| merchant_business_type | Int | 2 | N | 商户类型:1企业,2个体工商户,3小微商户 |
| license_type | Int | 2 | N | 营业证件类型:0营业执照,1三证合一,2手持身份证 |
| license_no | String | 20 | N | 营业证件号码 |
| license_expire | String | 10 | N | 营业证件到期日(格式YYYY-MM-DD) |
| license_begintime | String | 10 | N | 营业执照开始日期(格式YYYY-MM-DD) |
| license_address | String | 100 | N | 营业执照地址 |
| artif_nm | String | 10 | N | 法人名称 |
| legal_idtype | Int | 2 | N | 法人证件类型:0身份证,1护照,4回乡证,8台胞证,9永居证, 默认 0 |
| legalIdnum | String | 30 | N | 法人证件号 |
| img_idcard_a | String | 255 | N | 法人证件正面照片(人像面) |
| img_idcard_b | String | 255 | N | 法人证件反面照片(国徽面) |
| legal_idnum_begintime | String | 10 | N | 法人证件起始日期(格式YYYY-MM-DD) |
| legalIdnumExpire | String | 10 | N | 法人证件有效期(格式YYYY-MM-DD),长期的传2999-12-31 |
| sign_person_name | String | 20 | N | 签约人姓名(签约人相关4个参数要么都传,要么都不传) |
| sign_person_idnum | String | 20 | N | 签约人身份证号(签约人相关4个参数要么都传,要么都不传) |
| sign_person_phone | String | 20 | N | 签约人手机号(签约人相关4个参数要么都传,要么都不传) |
| sign_auth_url | String | 255 | N | 签约人授权方协议照片(签约人相关4个参数要么都传,要么都不传) |
| account_type | String | 2 | N | 账户类型:1对公,2对私 |
| settlement_type | String | 2 | N | 结算类型:1.法人结算 2.非法人结算 |
| merchant_id_no | String | 30 | N | 结算人身份证号码 |
| merchant_id_expire | String | 8 | N | 结算人身份证有效期,格式YYYYMMDD,长期填写29991231 |
| account_name | String | 100 | N | 入账银行卡开户名(结算人姓名/公司名) |
| account_no | String | 25 | N | 入账银行卡卡号 |
| img_bankcard_a | String | 255 | N | 银行卡正面照片(卡号面) |
| img_bankcard_b | String | 255 | N | 银行卡反面照片 |
| account_phone | String | 30 | N | 入账银行预留手机号 |
| bank_name | String | 50 | N | 入账银行卡开户支行,请参考:银行编号表 |
| bank_no | String | 25 | N | 开户支行联行号,请参考:银行编号表 |
| company_account_name | String | 100 | N | 对公户结算账户开户名 |
| company_account_no | String | 25 | N | 对公户结算账户开户号 |
| company_bank_name | String | 50 | N | 对公户结算账户开户支行,请参考:银行编号表 |
| company_bank_no | String | 25 | N | 对公户结算账户开户支行联行号,请参考:银行编号表 |
| img_license | String | 255 | N | 营业执照照片 |
| img_logo | String | 255 | N | 商户门头照片 |
| img_indoor | String | 255 | N | 内部前台照片 |
| img_contract | String | 255 | N | 店内环境照片 |
| img_other | String | 255 | N | 其他证明材料 |
| img_idcard_holding | String | 255 | N | 本人手持身份证照片 |
| img_open_permits | String | 255 | N | 开户许可证照片 |
| img_org_code | String | 255 | N | 组织机构代码证照片 |
| img_tax_reg | String | 255 | N | 税务登记证照片 |
| img_unincorporated | String | 255 | N | 入账非法人证明照片 |
| img_private_idcard_a | String | 255 | N | 对私账户身份证正面照片(人像面) |
| img_private_idcard_b | String | 255 | N | 对私账户身份证反面照片(国徽面) |
| img_standard_protocol | String | 255 | N | 商户总分店关系证明 |
| img_val_add_protocol | String | 255 | N | 商户增值协议照片 |
| img_sub_account_promiss | String | 255 | N | 分账承诺函照片 |
| img_cashier | String | 255 | N | 微信支付物料照片 |
| img_3rd_part | String | 255 | N | 第三方平台截图 |
| img_alicashier | String | 255 | N | 支付宝支付物料照片 |
| img_salesman_logo | String | 255 | N | 业务员门头合照 |
| img_union_materiel | String | 255 | N | 云闪付营销物料布放照片 |
| notify_url | String | 255 | N | 审核状态通知地址 |
| key_sign | String | 32 | Y | 签名检验串,点击查看签名算法 |
返回参数
| 参数名称 | 类型 | 长度 | 必填 | 说明 |
|---|---|---|---|---|
| return_code | String | 2 | Y | 响应码:01成功 ,02失败,请求成功不代表业务处理成功 |
| return_msg | String | 128 | Y | 返回信息提示,“查询成功”,“请求受限”等 |
| trace_no | String | 32 | Y | 请求流水号 |
以下字段在return_code为01时返回
| 参数名称 | 类型 | 长度 | 必填 | 说明 |
|---|---|---|---|---|
| result_code | String | 2 | N | 业务结果:“01”修改成功 ,02”修改失败 |
| merchant_no | String | 15 | N | 扫呗商户号 |
| key_sign | String | 32 | N | 签名检验串,点击查看签名算法 |
注意:
/merchant/200/queryPOST请求参数
| 参数名称 | 类型 | 长度 | 必填 | 说明 |
|---|---|---|---|---|
| api_ver | String | 10 | Y | 版本号,固定值202 |
| inst_no | String | 15 | Y | 机构编号,扫呗分配 |
| trace_no | String | 32 | Y | 必须是32位长度的请求流水号 |
| merchant_no | String | 15 | Y | 扫呗商户号 |
| key_sign | String | 32 | Y | 签名检验串,点击查看签名算法 |
返回参数
| 参数名称 | 类型 | 长度 | 必填 | 说明 |
|---|---|---|---|---|
| return_code | String | 2 | Y | 响应码:01成功 ,02失败,请求成功不代表业务处理成功 |
| return_msg | String | 128 | Y | 返回信息提示,“签名失败”,“商户名已存在"等 |
| trace_no | String | 32 | Y | 原请求流水号 |
以下字段在return_code为01时返回
| 参数名称 | 类型 | 长度 | 必填 | 说明 |
|---|---|---|---|---|
| result_code | String | 2 | N | 业务结果:“01”成功 ,02”失败 |
| inst_no | String | 15 | Y | 机构编号,扫呗分配 |
| merchant_status | String | 15 | N | 商户状态,02审核驳回,03审核中,05审核通过且已签署电子协议 (目前实际不用签署电子协议) |
| trace_no | String | 32 | Y | 请求流水号,不带“-”的uuid |
| merchant_business_type | Int | 2 | N | 商户类型:1企业,2个体工商户,3小微商户 |
| merchant_business_status | Int | 2 | N | 商户合规状态,0未知,1合规,2缺少身份证,3缺少营业执照,4缺少开户许可证,5缺少营业执照和开户许可证 |
| timely_code | String | 32 | N | T0手续费代码,取值范围见下面D1费率代码表 |
| timely_status | Int | 2 | N | T0开通状态,默认0不开通,1开通 |
| merchant_type | Int | 2 | N | 创建商户类型,1普通商户,2二级商户 |
| parent_no | String | 15 | N | 所属商户集商户号(9开头),商户性质为二级商户时有值 |
| merchant_name | String | 50 | N | 商户名称,扫呗系统全局唯一不可重复 |
| merchant_alias | String | 15 | N | 商户简称 |
| merchant_company | String | 30 | N | 商户注册名称/公司全称 |
| merchant_province | String | 10 | N | 所在省,请参考:省市区编号表 |
| merchant_province_code | String | 3 | N | 省编码,请参考:省市区编号表 |
| merchant_city | String | 10 | N | 所在市,请参考:省市区编号表 |
| merchant_city_code | String | 4 | N | 市编码,请参考:省市区编号表 |
| merchant_county | String | 16 | N | 所在区县,请参考:省市区编号表 |
| merchant_county_code | String | 4 | N | 所在区县编码,请参考:省市区编号表 |
| merchant_address | String | 200 | N | 商户详细地址 |
| merchant_person | String | 10 | N | 商户联系人姓名 |
| merchant_phone | String | 13 | N | 商户联系人电话(唯一) |
| merchant_email | String | 50 | N | 商户联系人邮箱(唯一) |
| merchant_service_phone | String | 13 | N | 客服电话 |
| daily_timely_status | Int | 10 | N | D1状态 |
| daily_timely_code | String | 20 | N | D1手续费代码,取值范围见下面D1费率代码表 |
| business_name | String | 50 | N | 行业类目名称,请参考:行业类目编号表 |
| business_code | String | 4 | N | 行业类目编码,请参考:行业类目编号表 |
| license_type | Int | 2 | N | 营业证件类型:0营业执照,1三证合一,2手持身份证 |
| license_no | String | 20 | N | 营业证件号码 |
| license_begintime | String | 10 | N | 营业证件开始日期(格式YYYY-MM-DD) pay_ver为202时返回 |
| license_expire | String | 10 | N | 营业证件到期日期(格式YYYY-MM-DD) |
| license_address | String | 200 | N | 营业执照地址。pay_ver为202时返回 |
| artif_nm | String | 10 | N | 法人名称 |
| legalIdnum | String | 30 | N | 法人身份证号 |
| legalIdnumExpire | String | 10 | N | 法人身份证有效期(格式YYYY-MM-DD) |
| sign_person_name | String | 20 | N | 签约人姓名 |
| sign_person_idnum | String | 20 | N | 签约人身份证号 |
| sign_person_phone | String | 20 | N | 签约人手机号 |
| sign_auth_url | String | 255 | N | 签约人授权方协议照片 |
| settlement_type | String | 2 | N | 结算类型:1.法人结算 2.非法人结算 |
| settle_type | String | 2 | N | 清算类型:1自动结算;2手动结算,注:当前固定为自动结算 |
| settle_amount | 自动清算金额(单位分),清算类型为自动清算时返回 | |||
| merchant_id_type | Int | 2 | N | 证件类型:0 身份证 |
| merchant_id_no | String | 30 | N | 结算人身份证号码 |
| merchant_id_expire | String | 8 | N | 结算人身份证有效期,格式YYYYMMDD,长期填写29991231 |
| account_type | String | 2 | N | 账户类型:1对公,2对私 |
| account_name | String | 100 | N | 入账银行卡开户名(结算人姓名/公司名) |
| account_no | String | 25 | N | 入账银行卡卡号 |
| account_phone | String | 30 | N | 入账银行预留手机号 |
| bank_name | String | 50 | N | 入账银行卡开户支行,请参考:银行编号表 |
| bank_no | String | 25 | N | 开户支行联行号,请参考:银行编号表 |
| rate_code | String | 10 | N | 支付费率代码,默认千分之六,取值范围见下面支付费率代码表 |
| greenstatus | Int | 2 | N | 是否绿洲商户 :0未开通 1申请中 2已开通 9已驳回 |
| blueseastatus | Int | 2 | N | 商户蓝海状态:0未开通 1申请中 2已开通 9已驳回 |
| bluesea_reviewedreason | String | 255 | N | 蓝海驳回原因 |
| img_license | String | 255 | N | 营业执照照片 |
| img_idcard_a | String | 255 | N | 法人身份证正面照片(人像面) |
| img_idcard_b | String | 255 | N | 法人身份证反面照片(国徽面) |
| img_merchant_person_idcard | String | 255 | N | 商户联系人身份证照片(人像面) |
| img_bankcard_a | String | 255 | N | 银行卡正面照片(卡号面) |
| img_bankcard_b | String | 255 | N | 银行卡反面照片 |
| img_logo | String | 255 | N | 商户门头照片 |
| img_indoor | String | 255 | N | 内部前台照片 |
| img_contract | String | 255 | N | 店内环境照片 |
| img_other | String | 255 | N | 其他证明材料 |
| img_idcard_holding | String | 255 | N | 本人手持身份证照片 |
| img_open_permits | String | 255 | N | 开户许可证照片 |
| img_org_code | String | 255 | N | 组织机构代码证照片 |
| img_tax_reg | String | 255 | N | 税务登记证照片 |
| img_unincorporated | String | 255 | N | 入账非法人证明照片 |
| img_private_idcard_a | String | 255 | N | 对私账户身份证正面照片(人像面) |
| img_private_idcard_b | String | 255 | N | 对私账户身份证反面照片(国徽面) |
| img_standard_protocol | String | 255 | N | 商户总分店关系证明 |
| img_val_add_protocol | String | 255 | N | 商户增值协议照片 |
| img_sub_account_promiss | String | 255 | N | 分账承诺函 |
| img_cashier | String | 255 | N | 微信支付物料照片 |
| img_3rd_part | String | 255 | N | 第三方平台截图 |
| no_credit | String | 1 | N | 信用卡支付 0,不限制 1,限制 |
| wx_appid | String | 32 | N | 子商户公众号appid |
| wx_appsecret | String | 32 | Y | 子商户公众号密钥 |
| notify_url | String | 255 | N | 审核状态通知地址 |
| key_sign | String | 32 | Y | 签名检验串,点击查看签名算法 |
该接口已停止更新,请使用1.16商户实名认证状态查询接口
/merchant/200/querywxstatusPOST请求参数
| 参数名称 | 类型 | 长度 | 必填 | 说明 |
|---|---|---|---|---|
| inst_no | String | 15 | Y | 机构编号,扫呗分配 |
| trace_no | String | 32 | Y | 请求流水号 |
| merchant_no | String | 15 | Y | 扫呗商户号 |
| key_sign | String | 32 | Y | 签名检验串,字典序拼装所有必传参数+令牌,32位md5加密转换 |
返回参数
| 参数名称 | 类型 | 长度 | 必填 | 说明 |
|---|---|---|---|---|
| return_code | String | 2 | Y | 响应码:01成功 ,02失败,请求成功不代表业务处理成功 |
| return_msg | String | 128 | Y | 返回信息提示,“创建成功”,“请求受限”等 |
| trace_no | String | 32 | Y | 请求流水号 |
以下字段在return_code为01时返回
| 参数名称 | 类型 | 长度 | 必填 | 说明 |
|---|---|---|---|---|
| result_code | String | 2 | N | 业务结果:“01”创建成功 ,02”创建失败 |
| merchant_no | String | 15 | N | 扫呗商户号 |
| authentication_status | String | 1 | Y | 微信商户认证状态:0未申请 1微信审核中 2待联系人确认 3待法人确认 4微信审核通过(待授权) 5已授权 6已驳回 |
| qrcode_data | String | 2048 | N | 微信授权二维码图片二进制数据,可用img标签直接加载该图片( 状态为 2待联系人确认 3待法人确认 4微信审核通过(待授权) 才返回) |
| reject_reason | String | 256 | N | 驳回原因 |
| key_sign | String | 32 | N | 签名检验串,拼装所有必填参数+令牌,32位md5加密转换 |
/store/100/addPOST请求参数
| 参数名称 | 类型 | 长度 | 必填 | 说明 |
|---|---|---|---|---|
| inst_no | String | 15 | Y | 机构编号,扫呗分配 |
| trace_no | String | 32 | Y | 请求流水号 |
| api_ver | String | 10 | Y | 版本号,固定值201 |
| merchant_no | String | 15 | Y | 扫呗商户号 |
| store_name | String | 50 | Y | 门店名称(不能重复) |
| store_province | String | 10 | Y | 所在省,若门店和商户不在一个地址,该参数必传,否则后期可能会被银联风控 |
| store_province_code | String | 3 | Y | 省编码,若门店和商户不在一个地址,该参数必传,否则后期可能会被银联风控 |
| store_city | String | 10 | Y | 所在市,若门店和商户不在一个地址,该参数必传,否则后期可能会被银联风控 |
| store_city_code | String | 4 | Y | 市编码,若门店和商户不在一个地址,该参数必传,否则后期可能会被银联风控 |
| store_county | String | 16 | Y | 所在区县,若门店和商户不在一个地址,该参数必传,否则后期可能会被银联风控 |
| store_county_code | String | 4 | Y | 所在区县编码,若门店和商户不在一个地址,该参数必传,否则后期可能会被银联风控 |
| store_addre | String | 150 | Y | 门店详细地址(至少6位),若门店和商户不在一个地址,该参数必传,否则后期可能会被银联风控 |
| store_person | String | 10 | N | 门店联系人 |
| store_phone | String | 11 | Y | 门店联系手机号码。(手机号码) |
| store_email | String | 50 | Y | 门店联系邮箱。(邮箱和手机号码选填一个,全局唯一,作为登录账号) |
| key_sign | String | 32 | Y | 签名检验串,点击查看签名算法 |
请求参数签名参考如下:inst_no=12345678&merchant_no=860205993123458&store_name=商户刘淑红66&store_phone=15015251234&trace_no=1DF7E12EE396490BAE62E4951182F035&key=机构密钥
请求中传了store_phone就拼接store_phone到签名串中,传了store_email就拼接store_email到签名串中。
返回参数
| 参数名称 | 类型 | 长度 | 必填 | 说明 |
|---|---|---|---|---|
| return_code | String | 2 | Y | 响应码:01 成功 ,02 失败,请求成功不代表业务处理成功 |
| return_msg | String | 128 | Y | 返回信息提示,“创建成功”,“请求受限”等 |
| trace_no | String | 32 | Y | 请求流水号 |
以下字段在return_code为01时返回
| 参数名称 | 类型 | 长度 | 必填 | 说明 |
|---|---|---|---|---|
| result_code | String | 2 | N | 业务结果:“01”创建成功 ,02”创建失败 |
| merchant_no | String | 15 | N | 扫呗商户号 |
| store_code | String | 15 | N | 门店编号 |
| store_name | String | 50 | N | 门店名称 |
| key_sign | String | 32 | N | 签名检验串,点击查看签名算法 |
/store/100/updatePOST请求参数
| 参数名称 | 类型 | 长度 | 必填 | 说明 |
|---|---|---|---|---|
| inst_no | String | 15 | Y | 机构编号,扫呗分配 |
| trace_no | String | 32 | Y | 请求流水号 |
| api_ver | String | 10 | Y | 版本号,固定值201 |
| merchant_no | String | 15 | Y | 扫呗商户号 |
| store_code | String | 15 | Y | 门店编号 |
| store_name | String | 50 | N | 门店名称 |
| store_province | String | 10 | N | 所在省,若不准确后期可能会被后期银联风控 |
| store_province_code | String | 3 | N | 省编码,若不准确后期可能会被后期银联风控 |
| store_city | String | 10 | N | 所在市,若不准确后期可能会被后期银联风控 |
| store_city_code | String | 4 | N | 市编码,若不准确后期可能会被后期银联风控 |
| store_county | String | 16 | N | 所在区县,若不准确后期可能会被后期银联风控 |
| store_county_code | String | 4 | N | 所在区县编码,若不准确后期可能会被后期银联风控 |
| store_addre | String | 150 | N | 门店详细地址(至少6位),若不准确后期可能会被后期银联风控 |
| store_person | String | 10 | N | 门店联系人 |
| store_phone | String | 11 | N | 门店联系手机号码。(手机号码) |
| store_email | String | 50 | N | 门店联系邮箱。(邮箱和手机号码选填一个,全局唯一,作为登录账号) |
| key_sign | String | 32 | Y | 签名检验串,点击查看签名算法 |
返回参数
| 参数名称 | 类型 | 长度 | 必填 | 说明 |
|---|---|---|---|---|
| return_code | String | 2 | Y | 响应码:01成功 , 02失败,请求成功不代表业务处理成功 |
| return_msg | String | 128 | Y | 返回信息提示,“创建成功”,“请求受限”等 |
| trace_no | String | 32 | Y | 请求流水号 |
以下字段在return_code为01时返回
| 参数名称 | 类型 | 长度 | 必填 | 说明 |
|---|---|---|---|---|
| result_code | String | 2 | N | 业务结果:“01”修改成功 ,02”修改失败 |
| merchant_no | String | 15 | N | 扫呗商户号 |
| store_code | String | 15 | N | 门店编号 |
| store_name | String | 50 | N | 门店名称 |
| key_sign | String | 32 | N | 签名检验串,点击查看签名算法 |
/store/100/queryPOST请求参数
| 参数名称 | 类型 | 长度 | 必填 | 说明 |
|---|---|---|---|---|
| inst_no | String | 15 | Y | 机构编号,扫呗分配 |
| trace_no | String | 32 | Y | 请求流水号 |
| api_ver | String | 10 | Y | 版本号,固定值201 |
| merchant_no | String | 15 | Y | 扫呗商户号 |
| store_code | String | 15 | Y | 门店编号 |
| key_sign | String | 32 | Y | 签名检验串,点击查看签名算法 |
返回参数
| 参数名称 | 类型 | 长度 | 必填 | 说明 |
|---|---|---|---|---|
| return_code | String | 2 | Y | 响应码:01成功 , 02失败,请求成功不代表业务处理成功 |
| return_msg | String | 128 | Y | 返回信息提示,“创建成功”,“请求受限”等 |
| trace_no | String | 32 | Y | 请求流水号 |
以下字段在return_code为01时返回
| 参数名称 | 类型 | 长度 | 必填 | 说明 |
|---|---|---|---|---|
| result_code | String | 2 | N | 业务结果:“01”查询成功,“02”查询失败 |
| merchant_no | String | 15 | N | 扫呗商户号 |
| merchant_name | String | 80 | N | 商户名称 |
| store_code | String | 15 | N | 门店编号 |
| store_name | String | 80 | N | 门店名称 |
| store_province | String | 10 | N | 所在省,若不准确后期可能会被后期银联风控 |
| store_province_code | String | 3 | N | 省编码,201版本(含)以上版本返回 |
| store_city | String | 10 | N | 所在市,201版本(含)以上版本返回 |
| store_city_code | String | 4 | N | 市编码,201版本(含)以上版本返回 |
| store_county | String | 16 | N | 所在区县,201版本(含)以上版本返回 |
| store_county_code | String | 4 | N | 所在区县编码,201版本(含)以上版本返回 |
| store_addre | String | 150 | N | 门店详细地址,201版本 |
| store_person | String | 10 | N | 门店联系人 |
| store_phone | String | 11 | N | 门店联系手机号码。 |
| store_email | String | 50 | N | 门店联系邮箱。 |
| key_sign | String | 32 | N | 签名检验串,点击查看签名算法 |
/terminal/100/addPOST请求参数
| 参数名称 | 类型 | 长度 | 必填 | 说明 |
|---|---|---|---|---|
| inst_no | String | 15 | Y | 机构编号,扫呗分配 |
| trace_no | String | 32 | Y | 请求流水号,值的长度必须是32位。 |
| api_ver | String | 10 | Y | 版本号,固定值201 |
| merchant_no | String | 15 | Y | 扫呗商户号 |
| store_code | String | 15 | N | 扫呗门店编号 |
| terminal_name | String | 20 | N | 终端简称 |
| terminal_province | String | 10 | N | 所在省,不传默认取门店的(若无门店,则继承商户地址),若不准确可能会被后期银联风控 |
| terminal_province_code | String | 3 | N | 终端布放省编码,不传默认取门店的(若无门店,则继承商户地址),若不准确可能会被后期银联风控 |
| terminal_city | String | 10 | N | 终端布放所在市,不传默认取门店的(若无门店,则继承商户地址),若不准确可能会被后期银联风控 |
| terminal_city_code | String | 4 | N | 终端布放市编码,不传默认取门店的(若无门店,则继承商户地址),若不准确可能会被后期银联风控 |
| terminal_county | String | 16 | N | 终端布放所在区县,不传默认取门店的(若无门店,则继承商户地址),若不准确可能会被后期银联风控 |
| terminal_county_code | String | 4 | N | 终端布放所在区县编码,不传默认取门店的(若无门店,则继承商户地址),若不准确可能会被后期银联风控 |
| terminal_address | String | 150 | N | 终端布放详细地址,不传默认取门店的(若无门店,则继承商户地址),若不准确可能会被后期银联风控 |
| key_sign | String | 32 | Y | 签名检验串,点击查看签名算法 |
返回参数
| 参数名称 | 类型 | 长度 | 必填 | 说明 |
|---|---|---|---|---|
| return_code | String | 2 | Y | 响应码:01成功 ,02失败,请求成功不代表业务处理成功 |
| return_msg | String | 128 | Y | 返回信息提示,“创建成功”,“请求受限”等 |
| trace_no | String | 32 | Y | 请求流水号 |
以下字段在return_code为01时返回
| 参数名称 | 类型 | 长度 | 必填 | 说明 |
|---|---|---|---|---|
| result_code | String | 2 | N | 业务结果:“01”创建成功 ,02”创建失败 |
| merchant_no | String | 15 | N | 扫呗商户号 |
| store_code | String | 15 | N | 门店编号 |
| terminal_id | String | 15 | N | 终端号 |
| access_token | String | 32 | N | 令牌 |
| key_sign | String | 32 | N | 签名检验串,点击查看签名算法 |
/terminal/100/queryPOST请求参数
| 参数名称 | 类型 | 长度 | 必填 | 说明 |
|---|---|---|---|---|
| inst_no | String | 15 | Y | 机构编号,扫呗分配 |
| api_ver | String | 10 | Y | 业务版本号,固定值201 |
| trace_no | String | 32 | Y | 请求流水号,值的长度必须是32位。 |
| merchant_no | String | 15 | N | 扫呗商户号(可查询终端号是否属于该商户) |
| terminal_id | String | 15 | Y | 终端号 |
| key_sign | String | 32 | Y | 签名检验串,点击查看签名算法 |
返回参数
| 参数名称 | 类型 | 长度 | 必填 | 说明 |
|---|---|---|---|---|
| return_code | String | 2 | Y | 响应码:01成功 ,02失败,请求成功不代表业务处理成功 |
| return_msg | String | 128 | Y | 返回信息提示,“查询成功”,“请求受限”等 |
| trace_no | String | 32 | Y | 请求流水号 |
以下字段在return_code为01时返回
| 参数名称 | 类型 | 长度 | 必填 | 说明 |
|---|---|---|---|---|
| result_code | String | 2 | N | 业务结果:“01”查询成功 ,02”查询失败 |
| merchant_no | String | 15 | N | 扫呗商户号 |
| merchant_name | String | 80 | N | 商户名称,扫呗系统全局唯一不可重复 |
| store_code | String | 15 | N | 门店编号 |
| store_name | String | 80 | N | 门店名称,扫呗系统全局唯一不可重复 |
| terminal_id | String | 15 | N | 终端号 |
| terminal_name | String | 20 | N | 终端简称 |
| access_token | String | 32 | N | 令牌 |
| terminal_province | String | 10 | N | 所在省,201版本(含)以上版本返回 |
| terminal_province_code | String | 3 | N | 终端布放省编码,201版本(含)以上版本返回 |
| terminal_city | String | 10 | N | 终端布放所在市,201版本(含)以上版本返回 |
| terminal_city_code | String | 4 | N | 终端布放市编码,201版本(含)以上版本返回 |
| terminal_county | String | 16 | N | 终端布放所在区县,201版本(含)以上版本返回 |
| terminal_county_code | String | 4 | N | 终端布放所在区县编码,201版本(含)以上版本返回 |
| terminal_address | String | 150 | N | 终端布放详细地址,201版本(含)以上版本返回 |
| key_sign | String | 32 | N | 签名检验串,点击查看签名算法 |
商户审核通知:合作方通过成功调用“创建商户”接口后,扫呗会对新商户资料进行审核,审核完成后向提交者通知审核结果。
注明:此接口指由扫呗服务器发出,调用方按照notify_url字段指定的地址负责接收通知结果并且必须按下文的“返回参数”要求回应扫呗。
notify_url字段的值POSTtext/xml(文本格式的json)推送参数
| 参数名称 | 类型 | 长度 | 必填 | 说明 |
|---|---|---|---|---|
| return_code | String | 2 | Y | 响应码:01成功 ,02失败,请求成功不代表业务处理成功 |
| return_msg | String | 128 | Y | 返回信息提示,“查询成功”,“请求受限”,"签署成功","签署失败"等 |
| trace_no | String | 32 | Y | 请求流水号 |
| result_code | String | 2 | Y | 业务结果:01商户审核通过 ,02商户审核驳回 |
| inst_no | String | 15 | Y | 机构编号,扫呗分配 |
| merchant_no | String | 15 | Y | 扫呗商户号 |
| key_sign | String | 32 | Y | 签名检验串,点击查看签名算法 |
需返回参数(JSON格式)
| 参数名称 | 类型 | 长度 | 必填 | 说明 |
|---|---|---|---|---|
| return_code | String | 2 | Y | 响应码:01成功 ,02失败,请求成功不代表业务处理成功 |
| return_msg | String | 128 | Y | 返回信息提示,“处理成功”,“处理失败”等 |
| trace_no | String | 32 | Y | 原通知流水号 |
已转移到:对账单下载接口
请求参数
| 参数名称 | 类型 | 长度 | 必填 | 说明 |
|---|---|---|---|---|
| api_ver | String | 10 | Y | 业务逻辑控制版本号,可用值:201 |
| inst_no | String | 15 | Y | 机构编号,扫呗分配 |
| trace_no | String | 32 | Y | 请求流水号,不带“-”的uuid |
| merchant_no | String | 15 | Y | 扫呗商户号 |
| sub_appid | String | 18 | N | 子商户支付APPID(子商户支付APPID和支付授权目录至少传一个) |
| jsapi_path | String | 255 | N | 子商户公众账号JSAPI支付授权目录(子商户支付APPID和支付授权目录至少传一个) |
| key_sign | String | 32 | Y | 签名检验串,点击查看签名算法 |
返回参数
| 参数名称 | 类型 | 长度 | 必填 | 说明 |
|---|---|---|---|---|
| return_code | String | 2 | Y | 响应码:01成功 ,02失败,请求成功不代表业务处理成功 |
| return_msg | String | 128 | Y | 返回信息提示,“签名失败”,“商户名已存在"等 |
| trace_no | String | 32 | Y | 原请求流水号 |
| result_code | String | 2 | Y | 业务结果:“01”成功 ,02”失败 |
以下字段在result_code为01时返回
| 参数名称 | 类型 | 长度 | 必填 | 说明 |
|---|---|---|---|---|
| merchant_no | String | 15 | N | 扫呗商户号 |
| jsapi_code | String | 2 | N | 支付授权目录配置结果:“01”成功 ,02”失败 |
| jsapi_msg | String | 255 | N | 子商户公众账号JS API支付授权目录响应描述 |
| sub_appid_code | String | 2 | N | 支付appid配置结果:“01”成功 ,02”失败 |
| sub_appid_msg | String | 255 | N | 子商户支付APPID响应描述 |
| subscribe_appid_code | String | 2 | N | 关注appid配置结果:“01”成功 ,02”失败 |
| subscribe_appid_msg | String | 255 | N | 子商户推荐关注公众账号APPID响应描述 |
| key_sign | String | 32 | N | 签名检验串,点击查看签名算法 |
请求参数
| 参数名称 | 类型 | 长度 | 必填 | 说明 |
|---|---|---|---|---|
| inst_no | String | 15 | Y | 机构编号,扫呗分配 |
| trace_no | String | 32 | Y | 请求流水号,不带“-”的uuid |
| merchant_no | String | 15 | Y | 扫呗商户号 |
| key_sign | String | 32 | Y | 签名检验串,点击查看签名算法 |
返回参数
| 参数名称 | 类型 | 长度 | 必填 | 说明 |
|---|---|---|---|---|
| return_code | String | 2 | Y | 响应码:01成功 ,02失败,请求成功不代表业务处理成功 |
| return_msg | String | 128 | Y | 返回信息提示,“签名失败”,“商户名已存在"等 |
| trace_no | String | 32 | Y | 原请求流水号 |
| result_code | String | 2 | Y | 业务结果:“01”成功 ,02”失败 |
以下字段在result_code为01时返回
| 参数名称 | 类型 | 长度 | 必填 | 说明 |
|---|---|---|---|---|
| merchant_no | String | 15 | N | 扫呗商户号 |
| appid_configlist | String | 255 | N | 支付APPID和关注APPID,Json格式 |
| jsapi_path_list | String | 255 | N | 支付授权目录列表 |
以下为返回参数appid_configlist的内容说明
| 参数名称 | 类型 | 长度 | 必填 | 说明 |
|---|---|---|---|---|
| subappid | String | 18 | N | 子商户支付APPID |
| subscribeappid | String | 18 | N | 子商户推荐关注公众账号APPID |
/merchant/200/queryChnlMchntGetPOST请求参数
| 参数名称 | 类型 | 长度 | 必填 | 说明 |
|---|---|---|---|---|
| inst_no | String | 15 | Y | 机构编号,扫呗分配 |
| trace_no | String | 32 | Y | 请求流水号,不带“-”的uuid |
| merchant_no | String | 15 | Y | 扫呗商户号 |
| key_sign | String | 32 | Y | 签名检验串,点击查看签名算法 |
返回参数
| 参数名称 | 类型 | 长度 | 必填 | 说明 |
|---|---|---|---|---|
| return_code | String | 2 | Y | 响应码:01成功 ,02失败,请求成功不代表业务处理成功 |
| return_msg | String | 128 | Y | 返回信息提示,“查询成功”,“请求受限”等 |
| result_code | String | 2 | Y | 业务结果:“01”查询成功 ,02”查询失败 |
| trace_no | String | 32 | Y | 请求流水号 |
以下字段在return_code为01时返回
| 参数名称 | 类型 | 长度 | 必填 | 说明 |
|---|---|---|---|---|
| sub_mch_info | String | 2048 | N | 商户子商户信息 |
| key_sign | String | 32 | N | 签名检验串,点击查看签名算法 |
商户子商户信息:sub_mch_info
| 参数名称 | 类型 | 长度 | 必填 | 说明 |
|---|---|---|---|---|
| merchantno_fuiou | String | 32 | N | 富友商户号 |
| wx_sub_mch_id | String | 32 | N | 微信子商户号 |
| ali_sub_mch_id | String | 32 | N | 支付宝商户号 |
/merchant/200/queryMerchantAuthstatusPOSTapplication/json;charset:utf-8;注:刚审核通过的商户,建议间隔5分钟左右再调用该接口。
逻辑说明:调用时,如果商户未提交过认证,该接口会自动提交认证申请,并返回认证链接(qrcode_data字段),如果已经申请过认证,则返回认证状态。
请求参数:
| 参数名称 | 类型 | 长度 | 必填 | 说明 |
|---|---|---|---|---|
| inst_no | String | 15 | Y | 机构编号,扫呗分配 |
| api_ver | String | 3 | Y | 版本号,当前版本100 |
| trace_no | String | 32 | Y | 请求流水号 |
| merchant_no | String | 15 | Y | 扫呗商户号 |
| type | String | 2 | Y | 支付类型:1微信 2支付宝 |
| key_sign | String | 32 | Y | 签名检验串,点击查看签名算法 |
返回参数:
| 参数名称 | 类型 | 长度 | 必填 | 说明 |
|---|---|---|---|---|
| return_code | String | 2 | Y | 响应码:01成功 ,02失败,响应码仅代表通信状态,不代表业务结果 |
| return_msg | String | 128 | Y | 返回信息提示,“查询成功”,“查询受限”等 |
| result_code | String | 2 | N | 业务结果:“01”查询成功 ,02”未注册,具体认证状态在 result_code=“01”时,判断authentication_status值 |
| merchant_no | String | 15 | N | 扫呗商户号 |
| key_sign | String | 32 | Y | 签名检验串,点击查看签名算法 |
| authentication_info | String | 6000 | N | 认证信息,json字符串(下方参数) |
| └type | String | 2 | N | 支付类型:1微信 2支付宝 |
| └sub_mch_id | String | 32 | N | 微信子商户号或者支付宝smid |
| └channel_id | String | 32 | N | 服务商户渠道号 |
| └authentication_status | String | 2 | N | 商户认证状态:0未申请 1审核中 2待联系人确认 3待法人确认 4审核通过(待授权) 5已授权 6已驳回 |
| └qrcode_data | String | 2048 | N | 微信返回:官方授权二维码 base64编码的png图片数据 ,可用img标签直接加载该图片( img src="data:image/png;base64,qrcode_data字段数据") 支付宝返回:支付宝官方认证url链接地址 ( 状态为 2待联系人确认 3待法人确认 4审核通过(待授权) 才返回) |
| └reject_reason | String | 256 | N | 驳回原因 |
/merchant/open/updatebaseinfoPOST请求参数
| 参数名称 | 类型 | 长度 | 必填 | 说明 |
|---|---|---|---|---|
| inst_no | String | 15 | Y | 机构编号,扫呗分配 |
| trace_no | String | 32 | Y | 请求流水号,不带“-”的uuid |
| version | String | 10 | Y | 版本号,固定值200 |
| merchant_no | String | 15 | Y | 扫呗商户号 |
| merchant_name | String | 50 | N | 商户名称,扫呗系统全局唯一不可重复,最多50个汉字且不能包含特殊符号 |
| merchant_alias | String | 15 | N | 商户简称,最多15个汉字且不能包含特殊符号 |
| merchant_company | String | 30 | N | 商户注册名称/公司全称 |
| merchant_address | String | 200 | N | 商户详细地址 |
| merchant_county_code | String | 4 | N | 所在区县编码 |
| merchant_person | String | 10 | N | 商户联系人姓名 |
| merchant_person_idnum | String | 30 | N | 商户联系人身份证号 |
| merchant_email | String | 50 | N | 商户联系人邮箱 |
| merchant_phone | String | 13 | N | 商户联系人电话 |
| customer_service_phone | String | 13 | N | 客服电话 |
| business_code | String | 4 | N | 行业类目编码 |
| user_email | String | 50 | N | 登陆邮箱 |
| user_phone | String | 13 | N | 登陆手机号 |
| license_no | String | 20 | N | 营业证件号码 |
| license_begintime | String | 10 | N | 营业执照开始日期(格式YYYY-MM-DD) |
| license_expire | String | 10 | N | 营业证件到期日(格式YYYY-MM-DD) |
| license_address | String | 100 | N | 营业执照地址 |
| legal_name | String | 10 | N | 法人名称 |
| legal_idtype | Int | 2 | N | 法人证件类型:0身份证,1护照,4回乡证,8台胞证,9永居证, 默认 0 |
| legal_idnum | String | 30 | N | 法人证件号 |
| legal_idnum_expire | String | 10 | N | 法人证件有效期(格式YYYY-MM-DD) |
| legal_idnum_begintime | String | 10 | N | 法人证件起始日期(格式YYYY-MM-DD) |
| img_license | String | 255 | N | 营业执照照片 |
| img_legalidcard_front | String | 255 | N | 法人证件正面照片(人像面) |
| img_legalidcard_back | String | 255 | N | 法人证件反面照片(国徽面) |
| img_logo | String | 255 | N | 商户门头照片 |
| img_indoor | String | 255 | N | 内部前台照片 |
| img_contract | String | 255 | N | 店内环境照片 |
| img_merchant_person_idcard_b | String | 255 | N | 商户联系人身份证反面照片 |
| img_merchant_person_idcard_a | String | 255 | N | 商户联系人身份证正面照片 |
| notify_url | String | 255 | N | 审核状态通知地址,推送报文请看2.11 商户变更回调通知 |
| key_sign | String | 32 | Y | 签名检验串,点击查看签名算法 |
| 参数名称 | 类型 | 长度 | 必填 | 说明 |
|---|---|---|---|---|
| return_code | String | 2 | Y | 业务响应码,01成功、02失败 |
| return_msg | String | 10 | Y | 业务响应描述 |
| result_code | String | 2 | Y | 业务处理响应码,01成功、02失败 |
| merchant_no | String | 15 | Y | 扫呗商户号 |
| trace_no | String | 32 | Y | 请求流水号 |
| apply_status | String | 10 | N | 申请结果 1提交成功,在审核中 |
| apply_msg | String | 256 | N | 状态描述 审批驳回则为驳回理由 |
| modify_no | String | 32 | N | 变更单号 |
| key_sign | String | 32 | N | 签名检验串,点击查看签名算法 |
/merchant/open/querycheckstatusPOST| 参数名称 | 类型 | 长度 | 必填 | 说明 |
|---|---|---|---|---|
| inst_no | String | 8 | Y | 机构号 |
| version | String | 4 | Y | 版本号,固定"201" |
| trace_no | String | 32 | Y | 请求流水号,值的长度必须是32位。 |
| merchant_no | String | 15 | Y | 扫呗商户号 |
| modify_no | String | 32 | Y | 变更单号,传变更单号即查询当前变更单的状态 |
| key_sign | String | 32 | Y | 签名检验串,点击查看签名算法 |
| 参数名称 | 类型 | 长度 | 必填 | 说明 |
|---|---|---|---|---|
| return_code | String | 2 | Y | 业务响应码,01成功、02失败 |
| return_msg | String | 10 | Y | 业务响应描述 |
| result_code | String | 2 | Y | 业务处理响应码,01成功、02失败 |
| merchant_no | String | 15 | Y | 扫呗商户号 |
| trace_no | String | 32 | Y | 请求流水号 |
| apply_status | String | 10 | N | 申请结果 1提交成功,在审核中 2 审批通过 3审批驳回 4 已撤销 |
| apply_msg | String | 256 | N | 状态描述 审批驳回则为驳回理由 |
| modify_no | String | 32 | N | 变更单号 |
| key_sign | String | 32 | N | 签名检验串,点击查看签名算法 |
/merchant/open/updatepayratePOST请求参数
| 参数名称 | 类型 | 长度 | 必填 | 说明 |
|---|---|---|---|---|
| inst_no | String | 15 | Y | 机构编号,平台分配 |
| version | String | 11 | Y | 版本号,固定"200" |
| merchant_no | String | 15 | Y | 扫呗商户号 |
| trace_no | String | 32 | Y | 请求流水号,值的长度必须是32位。 |
| notify_url | String | 255 | N | 审核回调地址,推送报文请看2.11 商户变更回调通知 |
| rate_list | String | 1024 | N | 费率变更内容集 |
| key_sign | String | 32 | Y | 签名检验串,点击查看签名算法 |
费率变更内容集:rate_list参数详情:
| 参数名称 | 类型 | 长度 | 必填 | 说明 |
|---|---|---|---|---|
| type | String | 2 | Y | 费率类型:1 微信 、 2支付宝、 3QQ钱包、 4京东钱包 |
| rate_code | String | 10 | Y | 支付费率code,请参考:支付费率代码表 |
返回参数
| 参数名称 | 类型 | 长度 | 必填 | 说明 |
|---|---|---|---|---|
| return_code | String | 2 | Y | 业务响应码,01成功、02失败 |
| return_msg | String | 128 | Y | 业务响应描述 |
| result_code | String | 2 | Y | 业务处理响应码,01成功、02失败 |
| merchant_no | String | 15 | Y | 扫呗商户号 |
| trace_no | String | 32 | Y | 请求流水号 |
| apply_status | String | 2 | N | 申请结果 1生效 2审核中 3驳回 |
| modify_no | String | 25 | N | 变更单号 |
| key_sign | String | 32 | N | 签名检验串,点击查看签名算法 |
/merchant/open/querypayratePOST请求参数
| 参数名称 | 类型 | 长度 | 必填 | 说明 |
|---|---|---|---|---|
| inst_no | String | 15 | Y | 机构编号,平台分配 |
| version | String | 11 | Y | 版本号,固定"200" |
| merchant_no | String | 15 | Y | 扫呗商户号 |
| trace_no | String | 32 | Y | 请求流水号,值的长度必须是32位。 |
| modify_no | String | 25 | N | 变更单号,不传默认查询当前生效信息 |
| key_sign | String | 32 | Y | 签名检验串,点击查看签名算法 |
返回参数
| 参数名称 | 类型 | 长度 | 必填 | 说明 |
|---|---|---|---|---|
| return_code | String | 2 | Y | 业务响应码,01成功、02失败 |
| return_msg | String | 128 | Y | 业务响应描述 |
| result_code | String | 2 | Y | 业务处理响应码,01成功、02失败 |
| merchant_no | String | 15 | Y | 扫呗商户号 |
| trace_no | String | 32 | Y | 请求流水号 |
| modify_no | String | 25 | N | 变更单号 |
| rate_list | String | 1024 | N | 费率变更内容集 |
| key_sign | String | 32 | N | 签名检验串,点击查看签名算法 |
费率变更内容集:rate_list参数详情:
| 参数名称 | 类型 | 长度 | 必填 | 说明 |
|---|---|---|---|---|
| type | String | 2 | Y | 费率类型:1 微信 、 2支付宝、 3QQ钱包、 4京东钱包 |
| rate_code | String | 10 | Y | 支付费率code,请参考:支付费率代码表 |
| rate_status | String | 2 | Y | 状态:1已生效 2待生效中【次日生效】 3审核中 4已驳回 |
merchant/open/updatebankcardinfoPOST| 参数名称 | 类型 | 长度 | 必填 | 说明 |
|---|---|---|---|---|
| inst_no | String | 8 | Y | 机构号 |
| version | String | 4 | Y | 版本号,固定"200" |
| trace_no | String | 11 | Y | 请求流水号,值的长度必须是32位。 |
| merchant_no | String | 15 | Y | 扫呗商户号 |
| notify_url | String | 125 | Y | 审核结果通知回调地址,推送报文请看2.11 商户变更回调通知 |
| bankinfo | JSONString | - | Y | 银行卡信息 |
| base_info | JSONString | - | N | 营业执照信息(只有法人发生变更,且原结算方式是法人结算时才需要传,解决法人变更时如果直接修改结算信息会因为信息不一致被驳回的问题) |
| key_sign | String | 32 | Y | 签名检验串,点击查看签名算法 |
银行卡信息:bankinfo参数详情
| 参数名称 | 类型 | 长度 | 必填 | 说明 |
|---|---|---|---|---|
| merchant_id_type | String | 2 | Y | 证件类型,默认0身份证 |
| merchant_id_no | String | 30 | Y | 结算人身份证号码 |
| merchant_id_starttime | String | 8 | Y | 结算人身份证起始日期,格式yyyyMMdd |
| merchant_id_expire | String | 8 | Y | 结算人身份证有效期,格式YYYYMMDD,长期填写29991231 |
| settlement_type | String | 2 | Y | 结算类型:1.法人结算 2.非法人结算 |
| account_type | String | 2 | Y | 账户类型:1对公,2对私 |
| account_name | String | 100 | Y | 入账银行卡开户名(结算人姓名/公司名) |
| account_no | String | 25 | Y | 入账银行卡卡号 |
| account_phone | String | 11 | N | 入账银行预留手机号 |
| bank_name | String | 50 | Y | 入账银行卡开户支行,请参考:银行编号表 |
| bank_no | String | 25 | Y | 开户支行联行号,请参考:银行编号表 |
| img_private_idcard_a | String | 255 | N | 对私账户身份证正面照片(人像面) |
| img_private_idcard_b | String | 255 | N | 对私账户身份证反面照片(国徽面) |
| img_bankcard_a | String | 255 | N | 入账银行卡正面照片(卡号面) |
| img_bankcard_b | String | 255 | N | 入账银行卡反面照片 |
| company_account_name | String | 100 | N | 对公户结算账户开户名 |
| company_account_no | String | 25 | N | 对公户结算账户开户号 |
| company_bank_name | String | 25 | N | 对公户结算账户开户支行,请参考:银行编号表 |
| company_bank_no | String | 25 | N | 对公户结算账户开户支行联行号,请参考:银行编号表 |
| img_open_permits | String | 255 | N | 开户许可证照片 |
| img_unincorporated | String | 255 | N | 入账非法人授权函证明照片,非法人结算时必传 |
营业执照信息:base_info参数详情(只有法人发生变更时,才需要传)
| 参数名称 | 类型 | 长度 | 必填 | 说明 |
|---|---|---|---|---|
| img_license | String | 255 | Y | 营业执照照片 |
| merchant_company | String | 30 | Y | 营业执照注册名称 |
| license_no | String | 20 | Y | 营业证件号码 |
| license_begintime | String | 10 | Y | 营业执照开始日期(格式YYYY-MM-DD) |
| license_expire | String | 10 | Y | 营业证件到期日(格式YYYY-MM-DD) |
| license_address | String | 100 | Y | 营业执照地址 |
返回参数
| 参数名称 | 类型 | 长度 | 必填 | 说明 |
|---|---|---|---|---|
| return_code | String | 2 | Y | 业务响应码,01成功、02失败 |
| return_msg | String | 10 | Y | 业务响应描述 |
| result_code | String | 2 | Y | 业务处理响应码,01成功、02失败 |
| merchant_no | String | 15 | Y | 扫呗商户号 |
| trace_no | String | 32 | Y | 请求流水号 |
| apply_status | String | 10 | N | 申请结果 1提交成功,在审核中 |
| modify_no | String | 32 | N | 变更单号 |
| key_sign | String | 32 | N | 签名检验串,点击查看签名算法 |
merchant/open/querybankcardinfoPOST请求参数
| 参数名称 | 类型 | 长度 | 必填 | 说明 |
|---|---|---|---|---|
| inst_no | String | 8 | Y | 机构号 |
| version | String | 4 | Y | 版本号,固定"201" |
| trace_no | String | 11 | Y | 请求流水号,值的长度必须是32位。 |
| merchant_no | String | 15 | Y | 扫呗商户号 |
| modify_no | String | 32 | N | 变更单号,传变更单号即查询当前变更单的状态 |
| key_sign | String | 32 | Y | 签名检验串,点击查看签名算法 |
返回参数
| 参数名称 | 类型 | 长度 | 必填 | 说明 |
|---|---|---|---|---|
| return_code | String | 2 | Y | 业务响应码,01成功、02失败 |
| return_msg | String | 10 | Y | 业务响应描述 |
| result_code | String | 2 | Y | 业务处理响应码,01成功、02失败 |
| merchant_no | String | 15 | Y | 扫呗商户号 |
| trace_no | String | 32 | Y | 请求流水号 |
| apply_status | String | 10 | N | 申请结果 1提交成功,在审核中 2:扫呗审核通过 3:扫呗审核驳回,4:上游审核中,5:上游审核驳回,6:变更通过 (注:此字段在传递了modify_no变更单号时才返回) |
| apply_msg | String | - | N | apply_status为3或者5时,返回驳回原因 |
| bankinfo | JSONString | - | N | 银行卡信息 |
| key_sign | String | 32 | N | 签名检验串,点击查看签名算法 |
银行卡信息bankinfo参数详情:
| 参数名称 | 类型 | 长度 | 必填 | 说明 |
|---|---|---|---|---|
| account_type | String | 2 | N | 账户类型,1对公,2对私 |
| settlement_type | String | 2 | N | 结算类型:1.法人结算 2.非法人结算 |
| merchant_id_no | String | 30 | N | 结算人身份证号码 |
| merchant_id_expire | String | 8 | N | 结算人身份证有效期,格式YYYYMMDD,长期填写29991231 |
| merchant_id_type | String | 2 | N | 证件类型,默认0身份证 |
| account_name | String | 100 | N | 入账银行卡开户名(结算人姓名/公司名) |
| account_no | String | 25 | N | 入账银行卡卡号 |
| account_phone | String | 11 | N | 入账银行预留手机号 |
| bank_name | String | 50 | N | 入账银行卡开户支行,请参考:银行编号表 |
| bank_no | String | 25 | N | 开户支行联行号,请参考:银行编号表 |
| img_private_idcard_a | String | 255 | N | 对私账户身份证正面照片(人像面) |
| img_private_idcard_b | String | 255 | N | 对私账户身份证反面照片(国徽面) |
| img_bankcard_a | String | 255 | N | 入账银行卡正面照片(卡号面) |
| img_bankcard_b | String | 255 | N | 入账银行卡反面照片 |
| company_account_name | String | 100 | N | 对公户结算账户开户名 |
| company_account_no | String | 25 | N | 对公户结算账户开户号 |
| company_bank_name | String | 25 | N | 对公户结算账户开户支行,请参考:银行编号表 |
| company_bank_no | String | 25 | N | 对公户结算账户开户支行联行号,请参考:银行编号表 |
| img_open_permits | String | 255 | N | 开户许可证照片 |
| img_unincorporated | String | 255 | N | 入账非法人授权函证明照片 |
/merchant/open/updatesettletypePOST请求参数
| 参数名称 | 类型 | 长度 | 必填 | 说明 |
|---|---|---|---|---|
| inst_no | String | 15 | Y | 机构编号,平台分配 |
| version | String | 11 | Y | 版本号,固定"200" |
| merchant_no | String | 15 | Y | 扫呗商户号 |
| trace_no | String | 32 | Y | 请求流水号,值的长度必须是32位。 |
| notify_url | String | 255 | N | 审核回调地址,推送报文请看2.11 商户变更回调通知 |
| settle_type | String | 2 | Y | 清算类型:1自动结算;2手动结算; |
| daily_timely_status | String | 2 | O | D1开通状态,0不开通,1开通,settle_type="1"时必传 |
| daily_timely_code | String | 6 | O | D1手续费代码,取值范围见下面D1费率代码表;daily_timely_status="1"时必填 |
| key_sign | String | 32 | Y | 签名检验串,点击查看签名算法 |
返回参数
| 参数名称 | 类型 | 长度 | 必填 | 说明 |
|---|---|---|---|---|
| return_code | String | 2 | Y | 业务响应码,01成功、02失败 |
| return_msg | String | 128 | Y | 业务响应描述 |
| result_code | String | 2 | Y | 业务处理响应码,01成功、02失败 |
| merchant_no | String | 15 | Y | 扫呗商户号 |
| apply_status | String | 2 | N | 申请结果 1生效 、2审核中 、3驳回 |
| modify_no | String | 25 | N | 变更单号 |
| key_sign | String | 32 | N | 签名检验串,点击查看签名算法 |
/merchant/open/querysettletypePOST请求参数
| 参数名称 | 类型 | 长度 | 必填 | 说明 |
|---|---|---|---|---|
| inst_no | String | 15 | Y | 机构编号,平台分配 |
| version | String | 11 | Y | 版本号,固定"200" |
| merchant_no | String | 15 | Y | 扫呗商户号 |
| trace_no | String | 32 | Y | 请求流水号,不带“-”的uuid |
| modify_no | String | 25 | N | 变更单号,不传默认查询当前生效信息 |
| key_sign | String | 32 | Y | 签名检验串,点击查看签名算法 |
返回参数
| 参数名称 | 类型 | 长度 | 必填 | 说明 |
|---|---|---|---|---|
| return_code | String | 2 | Y | 业务响应码,01成功、02失败 |
| return_msg | String | 128 | Y | 业务响应描述 |
| result_code | String | 2 | Y | 业务处理响应码,01成功、02失败 |
| merchant_no | String | 15 | Y | 扫呗商户号 |
| trace_no | String | 32 | Y | 请求流水号 |
| modify_no | String | 25 | N | 变更单号 |
| apply_status | String | 2 | N | 申请结果 申请结果 1生效 、2审核中 、3驳回 |
| settle_type | String | 2 | Y | 清算类型:1自动结算;2手动结算; |
| daily_timely_status | String | 2 | O | D1开通状态,0未开通,1开通 |
| daily_timely_code | String | 6 | O | D1手续费代码,取值范围见下面D1费率代码表;daily_timely_status="1"时必返 |
| key_sign | String | 32 | N | 签名检验串,点击查看签名算法 |
/merchant/open/timelystatus_openPOST变更记录
| 时间 | 操作人 | 字段名称 | 类型 | 长度 | 必填 | 说明 |
|---|---|---|---|---|---|---|
| 2020-04-15 | HLP | zero_arr_type | String | 2 | Y | 请求参数新增D0业务类型字段"zero_arr_type" |
请求参数
| 参数名称 | 类型 | 长度 | 必填 | 说明 |
|---|---|---|---|---|
| inst_no | String | 15 | Y | 机构编号,平台分配 |
| version | String | 11 | Y | 版本号,固定"200" |
| merchant_no | String | 15 | Y | 扫呗商户号 |
| trace_no | String | 32 | Y | 请求流水号,值的长度必须是32位。 |
| apply_type | String | 8 | Y | 状态:1申请开通 2关闭 |
| zero_arr_type | String | 2 | Y | D0类型:1普通纯D0(通过D0提现接口,只可提未结算资金,即时到账)2:钱包D0(默认手动清算模式,通过D0提现接口,可提全部资金,灵活到账周期) |
| timely_code | String | 20 | O | D0手续费代码,取值范围见下面D1费率代码表daily_timely_code,apply_type="1"时传入; |
| account_phone | String | 13 | O | 银行卡预留手机号,apply_type="1"时选填,入网已提供正确,可不必再填写; |
| notify_url | String | 255 | N | 审核回调地址,推送报文请看2.11 商户变更回调通知 |
| key_sign | String | 32 | Y | 签名检验串,点击查看签名算法 |
返回参数
| 参数名称 | 类型 | 长度 | 必填 | 说明 |
|---|---|---|---|---|
| return_code | String | 2 | Y | 业务响应码,01成功、02失败 |
| return_msg | String | 128 | Y | 业务响应描述 |
| result_code | String | 2 | Y | 业务处理响应码,01成功、02失败 |
| merchant_no | String | 15 | Y | 扫呗商户号 |
| trace_no | String | 32 | Y | 请求流水号 |
| apply_status | String | 2 | N | 申请结果: 申请结果 1生效 、2审核中 、3驳回 |
| modify_no | String | 25 | N | 变更单号 |
| key_sign | String | 32 | N | 签名检验串,点击查看签名算法 |
/merchant/open/timelystatus_queryPOST请求参数
| 参数名称 | 类型 | 长度 | 必填 | 说明 |
|---|---|---|---|---|
| inst_no | String | 15 | Y | 机构编号,平台分配 |
| version | String | 11 | Y | 版本号,固定"200" |
| merchant_no | String | 15 | Y | 扫呗商户号 |
| trace_no | String | 32 | Y | 请求流水号,值的长度必须是32位。 |
| zero_arr_type | String | 2 | Y | D0类型:1普通纯D0 2:钱包D0 |
| modify_no | String | 25 | N | 变更单号,不传默认查询当前生效信息 |
| key_sign | String | 32 | Y | 签名检验串,点击查看签名算法 |
返回参数
| 参数名称 | 类型 | 长度 | 必填 | 说明 |
|---|---|---|---|---|
| return_code | String | 2 | Y | 业务响应码,01成功、02失败 |
| return_msg | String | 128 | Y | 业务响应描述 |
| result_code | String | 2 | Y | 业务处理响应码,01成功、02失败 |
| merchant_no | String | 15 | Y | 扫呗商户号 |
| trace_no | String | 32 | Y | 请求流水号 |
| apply_status | String | 2 | N | d0状态 申请结果 1开通状态 、2关闭状态 、3审核中 、4驳回 、 5禁用 |
| bank_name | String | 32 | N | 开户支行名称 |
| account_no | String | 25 | N | 开户号 |
| account_phone | String | 13 | N | 结算卡预留手机号码 |
| timely_code | String | 20 | N | D0手续费代码,取值范围见下面D1费率代码表 |
| modify_no | String | 25 | N | 变更单号 |
| key_sign | String | 32 | N | 签名检验串,点击查看签名算法 |
POSTapplication/json请求参数
| 参数名称 | 类型 | 长度 | 必填 | 说明 |
|---|---|---|---|---|
| inst_no | String | 15 | Y | 机构编号,平台分配 |
| merchant_no | String | 15 | Y | 扫呗商户号 |
| trace_no | String | 32 | Y | 请求流水号,不带“-”的uuid |
| modify_no | String | 25 | N | 变更单号 |
| return_code | String | 2 | Y | 业务响应码,01成功、02失败 |
| return_msg | String | 128 | Y | 业务响应描述 |
| business_type | String | 2 | Y | 业务类型:1支付费率变更 2结算信息变更审核 3即时到账(D0)变更 4清算类型变更 5商户信息变更 |
| result_code | String | 2 | Y | 业务处理响应码,状态:01审核通过 02已驳回 |
| key_sign | String | 32 | Y | 签名检验串,点击查看签名算法 |
返回参数
| 参数名称 | 类型 | 长度 | 必填 | 说明 |
|---|---|---|---|---|
| return_code | String | 2 | Y | 业务响应码,01成功、02失败 |
| return_msg | String | 128 | Y | 业务响应描述 |
以上表格为利楚收录的信息,若有信息表格中不存在,请自行收录更新。
以上表格为利楚收录的信息,若有信息表格中不存在,请自行收录更新。
rate_code(为规范交易费率的配置和使用,对未及时配置费率白名单的账户,我司默认可使用0.38%-0.6%区间费率)
| 代码 | 费率(‱,万分之) | 代码 | 费率(‱,万分之) |
|---|---|---|---|
| M0020 | 20 | M0100 | 100 |
| M0139 | 21 | M0120 | 120 |
| M0022 | 22 | M0150 | 150 |
| M0023 | 23 | M0180 | 180 |
| M0024 | 24 | M0200 | 200 |
| M0025 | 25 | M0250 | 250 |
| M0026 | 26 | M0300 | 300 |
| M0027 | 27 | M0350 | 350 |
| M0028 | 28 | M0400 | 400 |
| M0029 | 29 | M0450 | 450 |
| M0030 | 30 | M0500 | 500 |
| M0031 | 31 | M0550 | 550 |
| M0032 | 32 | M0600 | 600 |
| M0033 | 33 | M0650 | 650 |
| M0034 | 34 | M0700 | 700 |
| M0035 | 35 | M0750 | 750 |
| M0036 | 36 | M0800 | 800 |
| M0037 | 37 | M0850 | 850 |
| M0038 | 38 | M0900 | 900 |
| M0039 | 39 | M0950 | 950 |
| M0040 | 40 | M1000 | 1000 |
| M0041 | 41 | M1030 | 1030 |
| M0042 | 42 | M1050 | 1050 |
| M0043 | 43 | M1100 | 1100 |
| M0044 | 44 | M1150 | 1150 |
| M0045 | 45 | M1200 | 1200 |
| M0046 | 46 | M1250 | 1250 |
| M0047 | 47 | M1300 | 1300 |
| M0048 | 48 | M1400 | 1400 |
| M0049 | 49 | M1500 | 1500 |
| M0050 | 50 | M1600 | 1600 |
| M0051 | 51 | M1700 | 1700 |
| M0052 | 52 | M1800 | 1800 |
| M0053 | 53 | M1900 | 1900 |
| M0054 | 54 | ||
| M0055 | 55 | ||
| M0056 | 56 | ||
| M0057 | 57 | ||
| M0058 | 58 | ||
| M0059 | 59 | ||
| M0060 | 60 | ||
| M0070 | 70 | ||
| M0080 | 80 | ||
| M0090 | 90 |
daily_timely_code(timely_code)
| 代码 | 费率 |
|---|---|
| T000000 | 无费率 |
| T001010 | 0.1‰,保底1元/笔 |
| T001020 | 0.1‰,保底2元/笔 |
| T002010 | 0.2‰,保底1元/笔 |
| T002020 | 0.2‰,保底2元/笔 |
| T003005 | 0.3‰,保底0.5元/笔 |
| T003010 | 0.3‰,保底1元/笔 |
| T003020 | 0.3‰,保底2元/笔 |
| T004010 | 0.4‰,保底1元/笔 |
| T004020 | 0.4‰,保底2元/笔 |
| T004030 | 0.4‰,保底3元/笔 |
| T004050 | 0.4‰;保底5元/笔 |
| T005010 | 0.5‰,保底1元/笔 |
| T005020 | 0.5‰,保底2元/笔 |
| T005030 | 0.5‰,保底3元/笔 |
| T006010 | 0.6‰,保底1元/笔 |
| T006020 | 0.6‰,保底2元/笔 |
| T007010 | 0.7‰,保底1元/笔 |
| T007020 | 0.7‰,保底2元/笔 |
| T008010 | 0.8‰,保底1元/笔 |
| T008020 | 0.8‰,保底2元/笔 |
| T009010 | 0.9‰,保底1元/笔 |
| T009020 | 0.9‰,保底2元/笔 |
| T010010 | 1.0‰,保底1元/笔 |
| T010020 | 1.0‰,保底2元/笔 |
| T011010 | 1.1‰,保底1元/笔 |
| T011020 | 1.1‰,保底2元/笔 |
| T012010 | 1.2‰,保底1元/笔 |
| T012020 | 1.2‰,保底2元/笔 |
| T013010 | 1.3‰,保底1元/笔 |
| T013020 | 1.3‰,保底2元/笔 |
| T014010 | 1.4‰,保底1元/笔 |
| T014020 | 1.4‰,保底2元/笔 |
| T015010 | 1.5‰,保底1元/笔 |
| T015020 | 1.5‰;保底2元/笔 |
| T016010 | 1.6‰,保底1元/笔 |
| T016020 | 1.6‰,保底2元/笔 |
| T017010 | 1.7‰,保底1元/笔 |
| T017020 | 1.7‰,保底2元/笔 |
| T018010 | 1.8‰,保底1元/笔 |
| T018020 | 1.8‰,保底2元/笔 |
| T019010 | 1.9‰,保底1元/笔 |
| T019020 | 1.9‰,保底2元/笔 |
| T020010 | 2.0‰,保底1元/笔 |
| T020020 | 2.0‰,保底2元/笔 |
| T021010 | 2.1‰,保底1元/笔 |
| T021020 | 2.1‰,保底2元/笔 |
| T022010 | 2.2‰,保底1元/笔 |
| T022020 | 2.2‰,保底2元/笔 |
| T023010 | 2.3‰,保底1元/笔 |
| T023020 | 2.3‰,保底2元/笔 |
| T024010 | 2.4‰,保底1元/笔 |
| T024020 | 2.4‰,保底2元/笔 |
| T025010 | 2.5‰,保底1元/笔 |
| T025020 | 2.5‰,保底2元/笔 |
| T026010 | 2.6‰,保底1元/笔 |
| T026020 | 2.6‰,保底2元/笔 |
| T027010 | 2.7‰,保底1元/笔 |
| T027020 | 2.7‰,保底2元/笔 |
| T028010 | 2.8‰,保底1元/笔 |
| T028020 | 2.8‰,保底2元/笔 |
| T029010 | 2.9‰,保底1元/笔 |
| T029020 | 2.9‰,保底2元/笔 |
| T030010 | 3.0‰,保底1元/笔 |
| T030020 | 3.0‰,保底2元/笔 |
阶梯费率代码表timely_code
| 代码 | 费率 |
|---|---|
| N0286 | 100以下费率为0,100以上费率为2.5 |
| N0287 | 100以下费率为0,100以上费率为3 |
| N0288 | 100以下费率为0,100以上费率为3.8 |
| N0289 | 100以下费率为0,100以上费率为5.5 |
| N0290 | 100以下费率为1‰,100以上费率为2.5 |
| N0291 | 100以下费率为1‰,100以上费率为3 |
| N0292 | 100以下费率为1‰,100以上费率为3.8 |
| N0293 | 100以下费率为1‰,100以上费率为5.5 |
| N0294 | 100以下费率为1.5‰,100以上费率为2.5 |
| N0295 | 100以下费率为1.5‰,100以上费率为3 |
| N0296 | 100以下费率为1.5‰,100以上费率为3.8 |
| N0297 | 100以下费率为1.5‰,100以上费率为5.5 |
| N0298 | 100以下费率为2.1‰,100以上费率为2.5 |
| N0299 | 100以下费率为2.1‰,100以上费率为3 |
| N0300 | 100以下费率为2.1‰,100以上费率为3.8 |
| N0301 | 100以下费率为2.1‰,100以上费率为5.5 |
| N0310 | 300以下费率为0,300以上费率为2.5 |
| N0311 | 300以下费率为0,300以上费率为3 |
| N0308 | 300以下费率为0,300以上费率为3.8 |
| N0312 | 300以下费率为0,300以上费率为5.5 |
| N0313 | 300以下费率为1‰,300以上费率为2.5 |
| N0314 | 300以下费率为1‰,300以上费率为3 |
| N0315 | 300以下费率为1‰,300以上费率为3.8 |
| N0316 | 300以下费率为1‰,300以上费率为5.5 |
| N0317 | 300以下费率为1.5‰,300以上费率为2.5 |
| N0318 | 300以下费率为1.5‰,300以上费率为3 |
| N0319 | 300以下费率为1.5‰,300以上费率为3.8 |
| N0320 | 300以下费率为1.5‰,300以上费率为5.5 |
| N0321 | 300以下费率为2.1‰,300以上费率为2.5 |
| N0322 | 300以下费率为2.1‰,300以上费率为3 |
| N0323 | 300以下费率为2.1‰,300以上费率为3.8 |
| N0324 | 300以下费率为2.1‰,300以上费率为5.5 |
| N0325 | 100以下费率为0,100以上费率为2.8 |
| N0326 | 100以下费率为0,100以上费率为3.5 |
| N0327 | 100以下费率为0,100以上费率为4 |
| N0328 | 100以下费率为0,100以上费率为4.5 |
| N0329 | 100以下费率为0,100以上费率为5 |
| N0330 | 100以下费率为0,100以上费率为6 |
| N0331 | 100以下费率为1‰,100以上费率为2.8 |
| N0332 | 100以下费率为1‰,100以上费率为3.5 |
| N0333 | 100以下费率为1‰,100以上费率为4 |
| N0334 | 100以下费率为1‰,100以上费率为4.5 |
| N0335 | 100以下费率为1‰,100以上费率为5 |
| N0336 | 100以下费率为1‰,100以上费率为6 |
| N0337 | 100以下费率为1.5‰,100以上费率为2.8 |
| N0338 | 100以下费率为1.5‰,100以上费率为3.5 |
| N0339 | 100以下费率为1.5‰,100以上费率为4 |
| N0340 | 100以下费率为1.5‰,100以上费率为4.5 |
| N0341 | 100以下费率为1.5‰,100以上费率为5 |
| N0342 | 100以下费率为1.5‰,100以上费率为6 |
| N0343 | 100以下费率为2.1‰,100以上费率为2.8 |
| N0344 | 100以下费率为2.1‰,100以上费率为3.5 |
| N0345 | 100以下费率为2.1‰,100以上费率为4 |
| N0346 | 100以下费率为2.1‰,100以上费率为4.5 |
| N0347 | 100以下费率为2.1‰,100以上费率为5 |
| N0348 | 100以下费率为2.1‰,100以上费率为6 |
| N0349 | 500以下费率为0,100以上费率为2.5 |
| N0350 | 500以下费率为0,100以上费率为3 |
| N0351 | 500以下费率为0,100以上费率为3.8 |
| N0352 | 500以下费率为0,100以上费率为5.5 |
| N0353 | 500以下费率为0,100以上费率为2.8 |
| N0354 | 500以下费率为0,100以上费率为3.5 |
| N0355 | 500以下费率为0,100以上费率为4 |
| N0356 | 500以下费率为0,100以上费率为4.5 |
| N0357 | 500以下费率为0,100以上费率为5 |
| N0358 | 500以下费率为0,100以上费率为6 |
| N0359 | 500以下费率为1‰,100以上费率为2.5 |
| N0360 | 500以下费率为1‰,100以上费率为3 |
| N0361 | 500以下费率为1‰,100以上费率为3.8 |
| N0362 | 500以下费率为1‰,100以上费率为5.5 |
| N0363 | 500以下费率为1‰,100以上费率为2.8 |
| N0364 | 500以下费率为1‰,100以上费率为3.5 |
| N0365 | 500以下费率为1‰,100以上费率为4 |
| N0366 | 500以下费率为1‰,100以上费率为4.5 |
| N0367 | 500以下费率为1‰,100以上费率为5 |
| N0368 | 500以下费率为1‰,100以上费率为6 |
| N0369 | 500以下费率为1.5‰,100以上费率为2.5 |
| N0370 | 500以下费率为1.5‰,100以上费率为3 |
| N0371 | 500以下费率为1.5‰,100以上费率为3.8 |
| N0372 | 500以下费率为1.5‰,100以上费率为5.5 |
| N0373 | 500以下费率为1.5‰,100以上费率为2.8 |
| N0374 | 500以下费率为1.5‰,100以上费率为3.5 |
| N0375 | 500以下费率为1.5‰,100以上费率为4 |
| N0376 | 500以下费率为1.5‰,100以上费率为4.5 |
| N0377 | 500以下费率为1.5‰,100以上费率为5 |
| N0378 | 500以下费率为1.5‰,100以上费率为6 |
| N0379 | 500以下费率为2.1‰,100以上费率为2.5 |
| N0380 | 500以下费率为2.1‰,100以上费率为3 |
| N0381 | 500以下费率为2.1‰,100以上费率为3.8 |
| N0382 | 500以下费率为2.1‰,100以上费率为5.5 |
| N0383 | 500以下费率为2.1‰,100以上费率为2.8 |
| N0384 | 500以下费率为2.1‰,100以上费率为3.5 |
| N0385 | 500以下费率为2.1‰,100以上费率为4 |
| N0386 | 500以下费率为2.1‰,100以上费率为4.5 |
| N0387 | 500以下费率为2.1‰,100以上费率为5 |
| N0388 | 500以下费率为2.1‰,100以上费率为6 |